Rosendale urgent care phone. Call us today to set up an appointment.
The Pizza At This Delicious Missouri Eatery Is Bigger Than The Table Big Pizza Good Pizza Craving Pizza
Rosendale Urgent Care is located at 1089 Route 32 Rosendale NY 12472.
. Most primary care doctor offices are open during routine work hours monday thru friday 900 am to 500 pm. 845-658-9745 Provider Mailing Address. The rosendale surgery prescriptions appointments phone contact details the rosendale surgery is a gpdoctors practice in west dulwich.
The phone number is 845 331-1671. 1089 NY-32 Rosendale NY 12472 USA. RDR - RELIABLE DIESEL.
Rosendale medical center urgent care. ROSENDALE MEDICAL CENTER - Urgent Care - 1089 NY-32 Rosendale NY - Business Hours - Phone Number - Yelp. We have listed the conveniently located primary care medical clinics in Rosendale.
If youre looking for ways to find someones phone number you dont need a phone book. See reviews photos directions phone numbers and more for Rosendale Urgent Care locations in Rosendale NY. ROSENDALE MEDICAL CENTER URGENT CARE is an urgent care clinic center in Rosendale NY.
Number of Employees NA. See reviews photos directions phone numbers and more for the best Physicians Surgeons Pediatrics-Emergency Medicine in Rosendale NY. Rosendale Urgent Care can be contacted at 845 658-9476.
The current location address for Rosendale Medical Center Urgent Care is 1089 ROUTE 32 Rosendale NY 12472 and the contact number is 8453391515 and fax number is 8453311996. 117 Marys Ave Ste 101 Kingston NY 12401. Get Rosendale Urgent Care reviews ratings business.
Rosendale Urgent Care is located at 1089 Route 32 Rosendale NY 12472. Contact Us NA. Most primary care doctor offices are open during routine work hours Monday thru Friday 900 am to 500 pm.
Rosendale Urgent Care can be contacted at 845 658-9476. Right Time Most of these Rosendale urgent care centers handle non-life threatening illnesses or injuries for adults and children Pediatric urgent. Get Rosendale Urgent Care reviews ratings.
Urgent Care Clinics provide treatment for the non-life threatening illnesses and injuries and in such cases it is more efficient to use an urgent care clinic than an ER in terms of both money. Rosendale urgent care hours. Rosendale Medical Center not only offers walk-in and urgent care but primary care as well.
Rosendale medical center urgent. The UCL fills your need to find an urgent care or quick care clinic in Rosendale fast. Its what we call Right Care.
Usually this will allow you to get results back in under an hour and require advanced booking through the provider. Conversely most of the urgent care centers in Rosendale are available after hours.
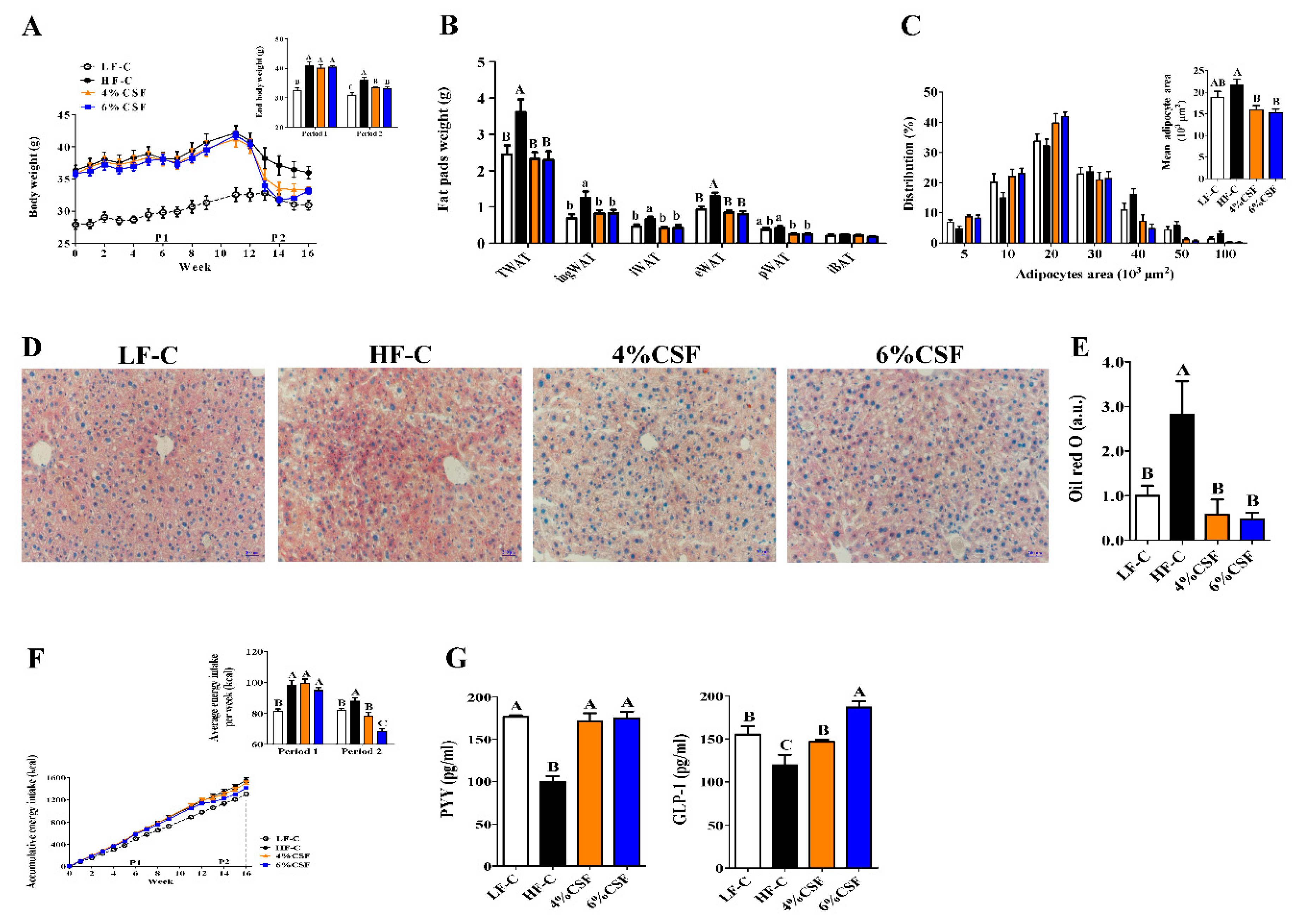
Nutrients Free Full Text Combined Soluble Fiber Mediated Intestinal Microbiota Improve Insulin Sensitivity Of Obese Mice Html
Chronically Cheerful On Instagram Letting Go Of The Shoulds And Leaning Into My Needs Look Positive Quotes Motivation Self Love Quotes Generous Quotes
Minnie Halloween Diy Skirt Nice Dresses Minnie Mouse Skirt
Pin By Pattie Plaugher On Medical Memos In 2022 Nursing School Survival Nursing School Motivation Medical School Essentials
It S Here Last Night Active Hydration Serum Launched Virtually And The Results Are Amazing Serum For Dry Skin Rodan And Fields Anti Aging Skin Treatment
Colorful Diverse Sud Scale High Definition Letter Size Etsy Canada In 2022 Lettering Emdr Words
Sexy Halter Dress Star Decoration Mesh Pleated Mini Dress Sexy Halter Dress Mini Club Dresses Pleated Mini Dress
Pdf Apple Puree As A Natural Fructose Source Provides An Effective Alternative To Artificial Fructose Sources For Fuelling Endurance Cycling Performance In Males
Rodent Control Ojai Raptor Center Rodent Control Pest Control Raptor Center
Time Limited Diets And The Gut Microbiota In Cardiometabolic Disease Ratiner 2022 Journal Of Diabetes Wiley Online Library
Ijtm Free Full Text Development Of Multilayer Mesenchymal Stem Cell Cell Sheets Html
Posts About Writing Prompt On Promptuarium Writing Dialogue Prompts Writing Promps Writing Promts
Metabolites Free Full Text Influence Of Drying Method On Nmr Based Metabolic Profiling Of Human Cell Lines Html
Hudson Valley Family Physicians Home
Caitlin Deruiter Port Colborne Ontario Canada Professional Profile Linkedin
Frontiers Gene Therapy Will The Promise Of Optimizing Lung Allografts Become Reality
